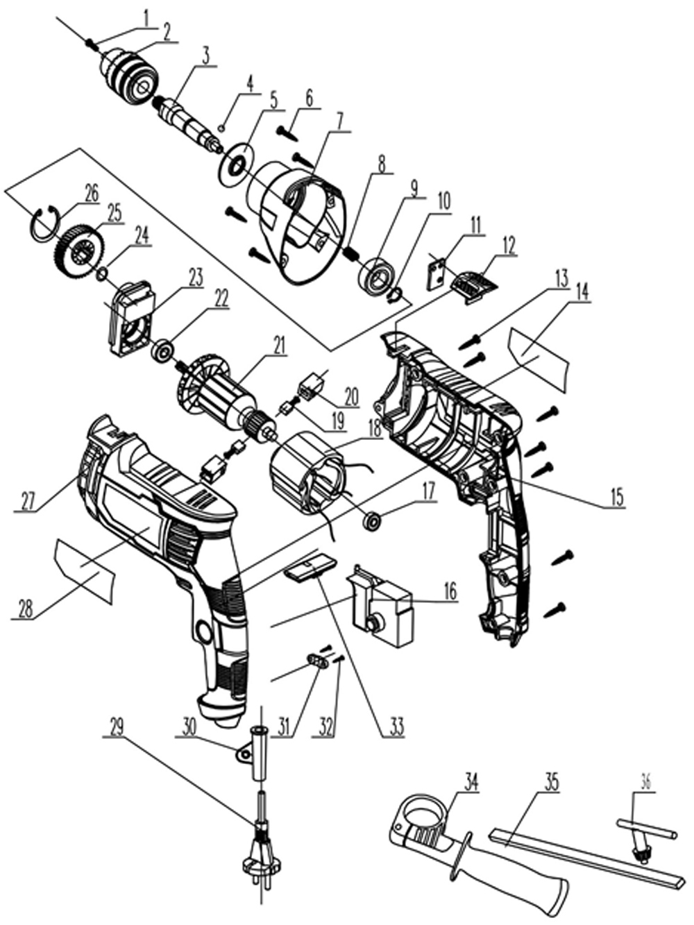
Деталировка (взрыв-схема) дрель ударная сетевая Edon DL-1173 - поколение 1890801
| Поз. | Vin 码 | 名称 | 配件名(英文) | Наименование | Артикул | Примечание |
|---|---|---|---|---|---|---|
| 1 | 1890801 | 5×25 reverse thread screws | Винт М5*25 мм | |||
| 2 | 1890801 | 钻夹头 | Drill chuck | Патрон | 8044114298 | |
| 3 | 1890801 | 输出轴 | Output shaft | Шпиндель | 8044114299 | |
| 4 | 1890801 | 半圆键 | 3×10 semi-circular keys | Шпонка 3*10 мм | 8044114300 | |
| 5 | 1890801 | Dust cover | Шайба | |||
| 6 | 1890801 | 4×14 slotted self-tapping screws | Винт М5*14 мм | |||
| 7 | 1890801 | Head shell | Корпус редуктора | |||
| 8 | 1890801 | Impact spring | Пружина | |||
| 9 | 1890801 | 6201 bearing | Подшипник 6201 RS | 80010502019 | ||
| 10 | 1890801 | ø 12-axis retaining ring | Кольцо стопорное 12 мм | |||
| 11 | 1890801 | Impact iron sheet | Пластина | |||
| 12 | 1890801 | Impact push-twist | Ползунок переключателя | |||
| 13 | 1890801 | 4×14 slotted self-tapping screws | Винт М4*14 мм | |||
| 14 | 1890801 | Parameter label | Шильд | |||
| 15 | 1890801 | Right casing | Корпус двигателя правая часть | |||
| 16 | 1890801 | 开关 | Switch | Выключатель | 8044114301 | |
| 17 | 1890801 | 轴承 | 607 bearing | Подшипник 607 ZZ | 80010403068 | |
| 18 | 1890801 | 定子 | Stator | Статор | 8044114303 | |
| 19 | 1890801 | 碳刷 | Carbon brush | Щётки | 8044114304 | |
| 20 | 1890801 | Brush holder | Щёткодержатель | |||
| 21 | 1890801 | 转子 | Rotor | Ротор | 8044114305 | |
| 22 | 1890801 | 轴承 | 608 bearing | Подшипник 608 ZZ | 80200101040 | |
| 23 | 1890801 | 冲击块 | Impact block | Ударный блок | 8044114307 | |
| 24 | 1890801 | 轴卡簧 | ø10-axis retaining spring | Кольцо стопорное 10 мм | 8044114308 | |
| 25 | 1890801 | 大齿轮 | Large gear | Шестерня | 8044114309 | |
| 26 | 1890801 | 内卡簧 | ø32 Inner retaining ring | Кольцо стопорное | 8044114310 | |
| 27 | 1890801 | Left casing | Корпус двигателя левая часть | |||
| 28 | 1890801 | Nameplate label | Шильд | |||
| 29 | 1890801 | 电源线 | Power cord | Кабель питания | 8044114311 | |
| 30 | 1890801 | Sheath | Бандаж кабеля | |||
| 31 | 1890801 | 压线板 | Creasing board | Прижим кабеля | 8044114312 | |
| 32 | 1890801 | 4×12 pointed self-tapping screws | Винт М4*12 мм | |||
| 33 | 1890801 | Push and twist the switch left and right | Переключатель реверса | |||
| 34 | 1890801 | Auxiliary handle | Рукоятка дополнительная | |||
| 35 | 1890801 | Depth scale | Огранечитель глубины | |||
| 36 | 1890801 | Chuck key | Ключ патрона |

